The mission of the Department of Justice is to uphold the rule of law, to keep our country safe, and to protect civil rights.
Our Values
- Independence and Impartiality. We work each day to earn the public’s trust by following the facts and the law wherever they may lead, without prejudice or improper influence.
- Honesty and Integrity. Our employees adhere to the highest standards of ethical behavior, mindful that, as public servants, we must work to earn the trust of, and inspire confidence in, the public we serve.
- Respect. Our employees value differences in people and in ideas and treat everyone with fairness, dignity, and compassion.
- Excellence. We work every day to provide the highest levels of service to the American people and to be a responsible steward of the taxpayers’ dollars.
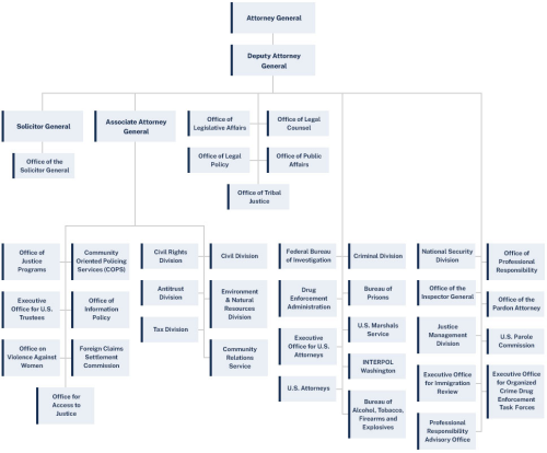
The Department of Justice consists of multiple components and agencies dedicated to upholding our mission.
Learn more about the work we do on a variety of focused topics.
From Our Most Wanted Files
-
Cindy Rodriguez SinghFBI Field Office: DallasWanted For: Cindy Rodriguez Singh is wanted for allegedly killing her…Locations:Unknown, UnknownGiovanni Vicente Mosquera SerranoFBI Field Office: HoustonWanted For: Giovanni Vicente Mosquera Serrano is an alleged senior…Locations:Unknown, UnknownFausto Isidro Meza-FloresFBI Field Office: Washington D.C.Wanted For: Fausto Isidro Meza-Flores is the alleged leader of the…Locations:Unknown, UnknownYulan Adonay Archaga CariasFBI Field Office: HoustonWanted For: Yulan Adonay Archaga Carias is charged federally in the…Locations:Unknown, UnknownRyan James WeddingFBI Field Office: Los AngelesWanted For: Ryan James Wedding is wanted for allegedly running and…Locations:Unknown, UnknownWilver Villegas-PalominoFBI Field Office: HoustonWanted For: Wilver Villegas-Palomino is a ranking member of the…Locations:Unknown, UnknownOmar Alexander CardenasFBI Field Office: Los AngelesWanted For: Omar Alexander Cardenas is wanted for his alleged…Locations:Unknown, UnknownRuja IgnatovaFBI Field Office: New YorkWanted For: Ruja Ignatova is wanted for her alleged participation in a…Locations:Unknown, UnknownAlejandro Rosales CastilloFBI Field Office: CharlotteWanted For: Alejandro Rosales Castillo is wanted for his alleged…Locations:Unknown, UnknownBhadreshkumar Chetanbhai PatelFBI Field Office: BaltimoreWanted For: Bhadreshkumar Chetanbhai Patel is wanted for allegedly…Locations:Unknown, Unknown
Kun JiangDEA Field Office: New York SouthernWanted For: Fentanyl importation conspiracy, fentanyl trafficking and…Locations:Unknown, Unknown
Oscar Noe Medina GonzalezDEA Field Office: New York SouthernWanted For: : CONTINUING CRIMINAL ENTERPRISE (CCE) FENTANYL…Locations:Unknown, Unknown